咸宁市人社局2026年度部门预算公开 -凯发app平台官网

今天是:

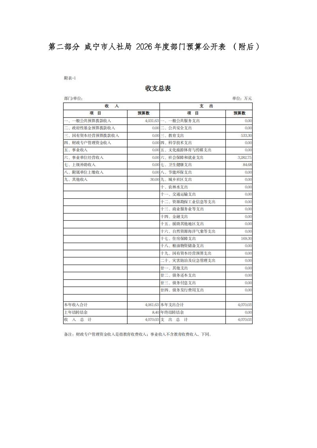
咸宁市人社局2026年度部门预算公开

索引号 : 011337127/2026-04622 文       号 :

主题分类: 财政 发文单位: 咸宁市人力资源和社会保障局

名       称: 咸宁市人社局2026年度部门预算公开 发布日期: 2026年02月09日

有效性: 有效 发文日期:


附件:
"));
网站地图